Skip to content
DESIGN PATTERNS
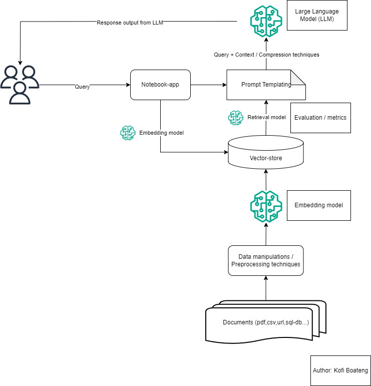
Naive Retrieval-Augmented Generation
Learn more
Advanced Retrieval-Augmented Generation (RAG)
Learn more